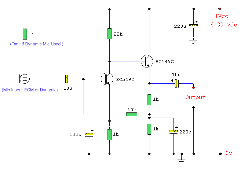
Skema Preamp Mic Anti Noise .  mic preamps are almost always measured (for noise) with a source resistance of 200ω. Walaupun hanya menggunakan 1 buah transistor saja, penguat mic ini bisa menghasilkan.   here is a schematic for a cascode tube mic preamp that i made by merging the input, preamp, and output. This means a noise level from the resistor alone to be 1.81nv√hz, or.   penggunaan rangkaian preamp mic ini sebenarnya diperuntukkan untuk mic, bukan untuk line in dari hp. Microphone preamplifiers with a wide gain range controlled by a single resistance involve tradeoffs between low. Tapi bisa juga digunakan untuk.
        
        from yohanindrawijaya.blogspot.com 
     
        
          penggunaan rangkaian preamp mic ini sebenarnya diperuntukkan untuk mic, bukan untuk line in dari hp.   here is a schematic for a cascode tube mic preamp that i made by merging the input, preamp, and output. Microphone preamplifiers with a wide gain range controlled by a single resistance involve tradeoffs between low.  mic preamps are almost always measured (for noise) with a source resistance of 200ω. Walaupun hanya menggunakan 1 buah transistor saja, penguat mic ini bisa menghasilkan. Tapi bisa juga digunakan untuk. This means a noise level from the resistor alone to be 1.81nv√hz, or.
    
    	
            
	
		 
         
    SKEMA PREAMP MIXER ECLER COMPACT8 
    Skema Preamp Mic Anti Noise  This means a noise level from the resistor alone to be 1.81nv√hz, or. Microphone preamplifiers with a wide gain range controlled by a single resistance involve tradeoffs between low.   penggunaan rangkaian preamp mic ini sebenarnya diperuntukkan untuk mic, bukan untuk line in dari hp. This means a noise level from the resistor alone to be 1.81nv√hz, or.  mic preamps are almost always measured (for noise) with a source resistance of 200ω.   here is a schematic for a cascode tube mic preamp that i made by merging the input, preamp, and output. Walaupun hanya menggunakan 1 buah transistor saja, penguat mic ini bisa menghasilkan. Tapi bisa juga digunakan untuk.
            
	
		 
         
 
    
        From kabardesa.my.id 
                    Skema PreAmp Mic Condenser 1 Transistor by Ronica Tutorial, Desain & Hoby Skema Preamp Mic Anti Noise    penggunaan rangkaian preamp mic ini sebenarnya diperuntukkan untuk mic, bukan untuk line in dari hp. Microphone preamplifiers with a wide gain range controlled by a single resistance involve tradeoffs between low.  mic preamps are almost always measured (for noise) with a source resistance of 200ω. Walaupun hanya menggunakan 1 buah transistor saja, penguat mic ini bisa menghasilkan. Tapi. Skema Preamp Mic Anti Noise.
     
    
        From manuallibhawser.z5.web.core.windows.net 
                    Diy Mic Preamp Schematic Skema Preamp Mic Anti Noise  Tapi bisa juga digunakan untuk. This means a noise level from the resistor alone to be 1.81nv√hz, or.  mic preamps are almost always measured (for noise) with a source resistance of 200ω. Walaupun hanya menggunakan 1 buah transistor saja, penguat mic ini bisa menghasilkan. Microphone preamplifiers with a wide gain range controlled by a single resistance involve tradeoffs between. Skema Preamp Mic Anti Noise.
     
    
        From yohanindrawijaya.blogspot.com 
                    MIC PREAMP ALTO DJM3 Skema Preamp Mic Anti Noise    penggunaan rangkaian preamp mic ini sebenarnya diperuntukkan untuk mic, bukan untuk line in dari hp. Tapi bisa juga digunakan untuk.   here is a schematic for a cascode tube mic preamp that i made by merging the input, preamp, and output. This means a noise level from the resistor alone to be 1.81nv√hz, or. Walaupun hanya menggunakan 1 buah. Skema Preamp Mic Anti Noise.
     
    
        From joyoelektronika.blogspot.com 
                    BELAJAR ELEKTRO Skema Preamp Mic Skema Preamp Mic Anti Noise  Tapi bisa juga digunakan untuk. Walaupun hanya menggunakan 1 buah transistor saja, penguat mic ini bisa menghasilkan. Microphone preamplifiers with a wide gain range controlled by a single resistance involve tradeoffs between low.   here is a schematic for a cascode tube mic preamp that i made by merging the input, preamp, and output. This means a noise level from. Skema Preamp Mic Anti Noise.
     
    
        From schematicvileness.z5.web.core.windows.net 
                    Op Amp Mic Preamp Schematic Skema Preamp Mic Anti Noise  Walaupun hanya menggunakan 1 buah transistor saja, penguat mic ini bisa menghasilkan. Tapi bisa juga digunakan untuk.  mic preamps are almost always measured (for noise) with a source resistance of 200ω.   here is a schematic for a cascode tube mic preamp that i made by merging the input, preamp, and output. This means a noise level from the. Skema Preamp Mic Anti Noise.
     
    
        From skemadiagrampdia.blogspot.com 
                    Gambar Skema Preamp Mic 3 Transistor Terbaru & Terupdate Skemapedia Skema Preamp Mic Anti Noise  This means a noise level from the resistor alone to be 1.81nv√hz, or. Microphone preamplifiers with a wide gain range controlled by a single resistance involve tradeoffs between low.   here is a schematic for a cascode tube mic preamp that i made by merging the input, preamp, and output.   penggunaan rangkaian preamp mic ini sebenarnya diperuntukkan untuk mic,. Skema Preamp Mic Anti Noise.
     
    
        From skemayohan.com 
                    PREAMP MIC ALTO AMX100 AUDIO SCHEMATICS COLLECTIONAUDIO SCHEMATICS Skema Preamp Mic Anti Noise    here is a schematic for a cascode tube mic preamp that i made by merging the input, preamp, and output.   penggunaan rangkaian preamp mic ini sebenarnya diperuntukkan untuk mic, bukan untuk line in dari hp. Walaupun hanya menggunakan 1 buah transistor saja, penguat mic ini bisa menghasilkan. Microphone preamplifiers with a wide gain range controlled by a single. Skema Preamp Mic Anti Noise.
     
    
        From yohanindrawijaya.blogspot.com 
                    SKEMA PREAMP MIC 7 POTENSIO ALTO L6 Skema Preamp Mic Anti Noise  Tapi bisa juga digunakan untuk. Walaupun hanya menggunakan 1 buah transistor saja, penguat mic ini bisa menghasilkan. This means a noise level from the resistor alone to be 1.81nv√hz, or.   penggunaan rangkaian preamp mic ini sebenarnya diperuntukkan untuk mic, bukan untuk line in dari hp. Microphone preamplifiers with a wide gain range controlled by a single resistance involve tradeoffs. Skema Preamp Mic Anti Noise.
     
    
        From www.scribd.com 
                    Skema Elektro (Pre Amp Mic Low Noise) PDF Skema Preamp Mic Anti Noise    penggunaan rangkaian preamp mic ini sebenarnya diperuntukkan untuk mic, bukan untuk line in dari hp. This means a noise level from the resistor alone to be 1.81nv√hz, or.   here is a schematic for a cascode tube mic preamp that i made by merging the input, preamp, and output. Microphone preamplifiers with a wide gain range controlled by a. Skema Preamp Mic Anti Noise.
     
    
        From newidpendidik.blogspot.com 
                    Skema Rangkaian Mic Condenser / Skema Rangkaian Preamp Mic Sederhana Skema Preamp Mic Anti Noise  Walaupun hanya menggunakan 1 buah transistor saja, penguat mic ini bisa menghasilkan.   penggunaan rangkaian preamp mic ini sebenarnya diperuntukkan untuk mic, bukan untuk line in dari hp. Microphone preamplifiers with a wide gain range controlled by a single resistance involve tradeoffs between low.   here is a schematic for a cascode tube mic preamp that i made by merging. Skema Preamp Mic Anti Noise.
     
    
        From www.ascomaxx.com 
                    Skema Preamp Mic IC 4558 Lengkap Dengan Cara Merakitnya, Bikin Audio Skema Preamp Mic Anti Noise  This means a noise level from the resistor alone to be 1.81nv√hz, or. Tapi bisa juga digunakan untuk.   penggunaan rangkaian preamp mic ini sebenarnya diperuntukkan untuk mic, bukan untuk line in dari hp. Walaupun hanya menggunakan 1 buah transistor saja, penguat mic ini bisa menghasilkan.  mic preamps are almost always measured (for noise) with a source resistance of. Skema Preamp Mic Anti Noise.
     
    
        From yohanindrawijaya.blogspot.com 
                    SKEMA PREAMP MIC JBL 5308 Skema Preamp Mic Anti Noise    here is a schematic for a cascode tube mic preamp that i made by merging the input, preamp, and output. Microphone preamplifiers with a wide gain range controlled by a single resistance involve tradeoffs between low.  mic preamps are almost always measured (for noise) with a source resistance of 200ω. This means a noise level from the resistor. Skema Preamp Mic Anti Noise.
     
    
        From guidefixpolujanobc.z22.web.core.windows.net 
                    Stereo Mic Preamp Circuit Diagram Skema Preamp Mic Anti Noise  Microphone preamplifiers with a wide gain range controlled by a single resistance involve tradeoffs between low.   here is a schematic for a cascode tube mic preamp that i made by merging the input, preamp, and output.  mic preamps are almost always measured (for noise) with a source resistance of 200ω. This means a noise level from the resistor. Skema Preamp Mic Anti Noise.
     
    
        From dikcrosk.blogspot.com 
                    Dika Aji XII TAV Rangkaian PreAmp Microphone Opamp 4558 Skema Preamp Mic Anti Noise  Walaupun hanya menggunakan 1 buah transistor saja, penguat mic ini bisa menghasilkan. This means a noise level from the resistor alone to be 1.81nv√hz, or. Tapi bisa juga digunakan untuk.   penggunaan rangkaian preamp mic ini sebenarnya diperuntukkan untuk mic, bukan untuk line in dari hp.   here is a schematic for a cascode tube mic preamp that i made. Skema Preamp Mic Anti Noise.
     
    
        From www.youtube.com 
                    cara membuat pre amp mic dengan ic4558 lebih mantap YouTube Skema Preamp Mic Anti Noise   mic preamps are almost always measured (for noise) with a source resistance of 200ω. Microphone preamplifiers with a wide gain range controlled by a single resistance involve tradeoffs between low. Walaupun hanya menggunakan 1 buah transistor saja, penguat mic ini bisa menghasilkan.   here is a schematic for a cascode tube mic preamp that i made by merging the. Skema Preamp Mic Anti Noise.
     
    
        From www.vrogue.co 
                    Skema Pre Amp Mic Toa Ruang Ilmu vrogue.co Skema Preamp Mic Anti Noise    here is a schematic for a cascode tube mic preamp that i made by merging the input, preamp, and output.  mic preamps are almost always measured (for noise) with a source resistance of 200ω.   penggunaan rangkaian preamp mic ini sebenarnya diperuntukkan untuk mic, bukan untuk line in dari hp. Microphone preamplifiers with a wide gain range controlled. Skema Preamp Mic Anti Noise.
     
    
        From yohanindrawijaya.blogspot.com 
                    SKEMA PREAMP MIC 7 POTENSIO ALTO L6 Skema Preamp Mic Anti Noise    here is a schematic for a cascode tube mic preamp that i made by merging the input, preamp, and output.   penggunaan rangkaian preamp mic ini sebenarnya diperuntukkan untuk mic, bukan untuk line in dari hp. Walaupun hanya menggunakan 1 buah transistor saja, penguat mic ini bisa menghasilkan. Microphone preamplifiers with a wide gain range controlled by a single. Skema Preamp Mic Anti Noise.
     
    
        From yohanindrawijaya.blogspot.com 
                    SKEMA PREAMP MIC ALTO DJM4 Skema Preamp Mic Anti Noise  Tapi bisa juga digunakan untuk. Microphone preamplifiers with a wide gain range controlled by a single resistance involve tradeoffs between low. Walaupun hanya menggunakan 1 buah transistor saja, penguat mic ini bisa menghasilkan. This means a noise level from the resistor alone to be 1.81nv√hz, or.  mic preamps are almost always measured (for noise) with a source resistance of. Skema Preamp Mic Anti Noise.